首汽租车官网,出租便捷,驶向成功!

400-900-9904
当前位置:首页 > 新闻资讯

太方便了!家住京郊去北京环球影城玩?市郊铁路出行攻略在此!

编辑:admin 发布时间:2021-10-19 10:17:56 来源:首汽租车

想和变形金刚来个亲密互动?想和小黄人一起玩耍?还想和功夫熊猫“过过招”?北京环球影城已经正式开园了,您想去玩儿吗?

 

怎么玩?各种攻略已经占满手机屏幕,怎么去?还得给您仔细盘盘。

 

北京环球影城位于北京市通州区,东五环与东六环之间,紧邻1号线、7号线环球度假村站,家住北京郊区的朋友路程会相对远一些,坐地铁不方便、坐公交换乘次数太多、打车又比较贵。别担心!小编为您做了份市郊铁路出行攻略,舒适、快捷又省钱,需要的朋友赶紧收藏、转发吧!

房山区出行路线

房山的小伙伴,尤其是家住良乡附近的请注意啦!城市副中心线是您的交通出行首选。

 

从良乡站出发,乘坐S103次、S105次列车,在北京西站下车,换乘7号线可直达环球度假区站,出站后步行即可到达。

 

乘坐S103次列车的话,您也可以在通州站下车,通州站距离环球影城大概8公里,想要快速到达环球影城的话,大家可以从通州站出站后打车前往,约20分钟(25元)即可到达~

 

如果想选择公共交通方式的话,您可以骑共享单车到达九棵树站(B口),搭乘地铁1号线八通线到达环球度假区站,出站后步行即可到达。

 

怀柔区、密云区出行路线

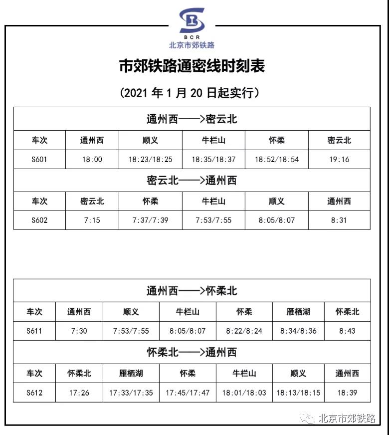
怀柔区、密云区的小伙伴们可以选择乘坐通密线,从密云北站、怀柔站上车,乘坐通密线S602次列车直达通州西站。

 

通州西站距离环球影城大概10公里,通州西站下车后,如果您打车前往,20多分钟即可到达环球影城。

 

您也可以骑小单车,到通州西站地铁站换乘地铁1号线八通线,到达环球度假区地铁站,出站后步行即可到达,全程大概30分钟。

 

延庆区出行路线

从延庆区出发的话,小编推荐您乘坐S2线,从延庆站上车,乘坐S202次列车到达黄土店站。

 

黄土店站下车后,步行两分钟即可到达霍营地铁站,换乘地铁到达环球度假区地铁站,出站后步行即可到达。

温馨提示

市郊铁路采用与城市轨道交通一致的票制票价,乘坐S2线,您可持市政交通一卡通、有交通联合标志的互通卡(含市郊铁路一卡通)以及“亿通行”APP二维码、北京一卡通APP二维码、北京公交APP二维码扫码乘车。

乘坐通密线、城市副中心线的乘客可刷市郊铁路一卡通、“亿通行”APP二维码(需人脸合一验证)、中铁银通卡或购买铁路磁质车票(含电子票)实名制乘车。

拿着这份交通攻略,无论您住在房山、怀柔、密云还是延庆,都可以顺利到达环球影城,功夫熊猫盖世之地、变形金刚基地、小黄人乐园、等七大主题景区,等着你去拔草哦!


郑重声明:本文版权归原作者所有,转载文章仅为传播更多信息之目的,如作者信息标记有误,请作者持权属证明与本网联系,我们将及时更正、删除!
 返回顶部